leadership
Fast Food, Software and Optometry
Can a concept that defines billion-dollar organizations help build your practice?
Riley F. Uglum, O.D., New Hampton, Iowa
What do a successful optometry practice and a McDonald's restaurant have in common? (Sounds like the set up to a bad joke, doesn't it?) The answer: They both share a key business concept that drives their success. That concept is systems, and whether you are making a hamburger or performing an OCT, the repeatable systems you use to accomplish each task are critical to your practice's success.
This article will describe how creating efficient and effective business systems can be used to help your practice run like McDonald's, FedEx, Amazon, Microsoft or Google.
While all optometrists in private practice want their businesses (practices) to grow, growth increases complexity. For instance, practices producing in excess of $1 million annually require:
► a large facility (usually 5,000 square feet or larger).
► a large staff (eight-to-10 or more).
► human resource capabilities.
► hundreds of thousands of dollars in equipment.
► a large optical inventory (500 or more frames).
► a large investment in IT with multiple workstations that integrate with equipment and EHR systems.
► maintenance of equipment, facility and IT.
► accounts receivable.
► accounts payable.
► insurance coding and billing.
► bookkeeping/accounting.
► marketing.
► staff training.
At this level, it is impossible for one doctor to manage everything, even if he/she spends every waking hour working. Yet with the right systems in place, I'll demonstrate how it's possible to grow your practice and still have a life outside the practice.
Systems support the team
When I visit doctors, I often ask, “What do you like least about being an O.D.?” Without hesitation, most answer: “Managing staff.” Yet without question, the most critical resource for a large, successful business of any type is their people. These organizations require well-designed systems to recruit, train and retain capable team members. These systems can take your practice to the $1 million level and beyond. For example, my practice has established systems for:
►staff recruiting to attract, screen and hire the best person for the available position.
► staff orientation, including our vision for the future and description of our brand and culture.
► staff structure with a welldesigned organization chart.
► staff function with appropriate position contracts.
► staff training.
► staff compensation and benefits.
► staff retention.
Many practices find themselves in a bind when a key staff member takes a vacation, calls in sick or leaves. That's because the information necessary to perform their duties resides in their heads, and the person tasked to replace them has little-or-no access to that wisdom. Successful businesses, however, have a systems manual that contains all the information necessary to perform the duties associated with each position, including training and cross-training considerations. There is no need for the business owner to “put out fires” in these situations because the system itself solves the problem.
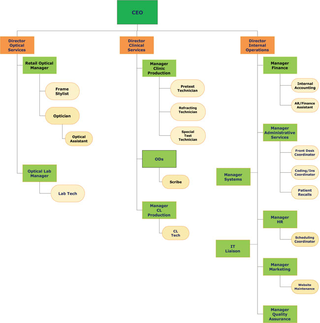
Chart the organization
An organizational chart is a great way to look at your practice. (See figure 1, below.) Most O.D.s go through the week managing not only their patient's problems, but also issues involving:
► human resources.
► marketing strategies.
► accounting/taxes.
► frame inventory.
► patient satisfaction.
► continuing education.
► equipment purchases/maintenance/service agreements.
► information technology.
► accounts receivable and cash flow.
► building maintenance.
The list goes on. I used to jump from one thing to the other in no particular order. The organizational chart and its associated systems helped me focus on what I really needed to do and which boxes I needed to fill on that chart. It helped me realize that I couldn't possibly fill all of them, and that the team member responsible for each position needed clear-cut systems to guide him/her.
O.D.s with a startup practice and limited staff often tell me an organizational chart is unnecessary because their name would appear in most of the boxes anyway. I understand, but now is when these practitioners need to create the chart required to support their $1 million practice. They will simply replace their name with other names as their team grows.
Figure 1. Pictured is the organizational chart for the author's practice, Eye Care Associates of New Hampton.
Staff vs. associate doctor systems
When faced with the complexity of a growing practice, I often see overwhelmed optometrists hire another doctor to relieve that stress. This can be disadvantageous financially, as associate doctors are expensive when hired at the wrong time in the business growth cycle. Refraction and scribe systems in a solo practice are critical at this point. Typically they fall under the O.D. box on the organizational chart. But, what if we were to add both a refracting technician and a scribe position on the chart instead of hiring another doctor to fill that O.D. box?
Consider the financial efficiencies of paying a refracting tech $20/hour vs. another doctor at $60/hour. The difference, $1,600 in a 40-hour workweek, easily allows you to purchase automated refracting equipment and train a staff member to refract. Another technical, informationgathering task is now removed from your plate so that you, the doctor, can interact with patients on a more personal level. Additionally, the efficiencies gained from this delegation allow more patients to be added to the daily schedule, which provides two options: 1. working the same number of hours and increasing practice revenue, or 2. taking an extra half-day off.
A scribe system also makes doctors more efficient without adding another O.D. to the payroll. Imagine not needing to chart your exam findings and spending more quality time with your patients. Do you think you might be less stressed at the end of the day if most of your charting was already done for you? What would you do with the time that you saved?
Once these systems are in place, you can bring in an associate optometrist who will be more productive because this O.D. will be able to use these same systems. You will also be able to attract a highly qualified associate by presenting him/her with an attractive compensation system, which is supported by your robust production systems.
CEO vs. doctor systems
Richard Branson is a billionaire who owns hundreds of companies throughout the world. He once turned down $500,000 for a half-hour speaking engagement. When asked what it would take to hire him for a motivational speech, he simply said there is no amount of money that is worth shifting focus from his three primary strategic objectives. I can't imagine the complexity of his business environment, but notice how he has learned to focus strategically on three critical objectives. His team and organizational chart handle the rest.
At the top of our organizational chart is the CEO. The optometrist works under the Director of Clinical Services who, in turn, reports to the CEO, as shown in the organizational chart. In the past, I, the doctor, have filled all these boxes plus many others on our chart. However, I now concentrate on my CEO activities while working as an optometrist two days a month.
Eye Care Associates of New Hampton sets itself apart from other practices by offering innovative technologies, including a scanner that measures overall carotenoid antioxidant activity (above), Visual Evoked Potential vision testing (below) and alternative cosmetic lid therapy.
Entrepreneurial guru Michael E. Gerber, author of The E-Myth Revisited: Why Most Small Businesses Don't Work and What to Do About It (HarperCollins, 1995) says that to grow a vibrant business that operates even while we are on vacation, we need to be “working on it” rather than “working in it.” Put another way, Microsoft Chairman Bill Gates doesn't write software code. He understands that to create a self-sustaining business, it is more important to operate strategically, rather than tactically “in the trenches.” Accordingly, we need to develop CEO skills that allow us a vision driven by strategic objectives and supported by the systems necessary to achieve those objectives.
Create innovation systems
We operate in a challenging healthcare environment whose dynamics change rapidly. Adapting to this new paradigm is critical to our success and maybe even our economic survival. In my practice, innovation systems have allowed us to maintain double digit growth despite a dismal economy and cuts in insurance reimbursement. As a practice that provides a large percentage of medically related services, we are now preparing for more decreases in Medicare compensation when the number of Medicare age patients doubles in the coming years.
Innovation often requires a paradigm shift in the way we think. That's why operating as the CEO of your business is critical. CEOs think of ways to grow their business. They are open to new ideas. Conversely, O.D.s in the exam room do things the way they have always done them.
For the past year-and-a-half, the focus in our practice has been to turn the largest demographic in the history of our nation, baby boomers, from a liability into an asset. The baby boomers are a liability in the respect that we will continue to be reimbursed at lower levels for managing their eye diseases. Yet they are an asset because most of them realize that preventive care makes more sense than treating disease. So, we simply serve their needs by providing cutting-edge preventive technology and products.
For example, my practice monitors antioxidant levels using a Biophotonic Scanner as part of our preventive eyecare strategy. It has been well-established that these levels are inversely proportional to the onset of most disease, including eye disease. If antioxidant levels are low, we provide guidance on how our patients can increase them. This subspecialty is private pay and, therefore, unaffected by insurance reimbursement levels. It has already replaced the revenue lost from OCT reimbursement cuts in 2011 and provided additional growth opportunities. And, of course, our patients are reaping the benefits of their healthier lifestyles.
Other innovation systems include a Visual Evoked Potential (VEP) instrument to diagnose glaucoma at early stages and prevent future vision loss. And we now have an esthetician on staff who provides high-tech alternatives to OnabotulinumtoxinA injection and lid surgery for our early blepharochalasis patients.
In 2010 these strategies fueled double-digit growth for our practice mostly from private-pay dollars in the baby boomer demographic. And they all came about as a result of our innovation systems.
Success as a common denominator
Our practices are really no different than other successful businesses from a systems standpoint. McDonald's has innovated well in response to the wellness trends. They now provide salads and other healthier alternatives to their customers. These concepts were first conceived strategically at the CEO level, and then systems were created to support them. We need to operate in a similar manner—even though we don't have deep fat fryers in our clinic. OM
|
Dr. Uglum has been in private practice since 1976. He is CEO of Promethean Ventures, a coaching company that provides financial solutions for private practice optometrists. He is also the executive director of the National Wellness Alliance, which enables doctors to provide high-tech anti-aging services to their patients. Dr. Uglum co-authored the book, The E-Myth Optometrist (Prodigy Business Books, 2011), with Michael E. Gerber. Contact him at rileyu @eca.optometry.net. |


